公司介绍
ABOUT Juanji
联系我们
Contact Us
咨询热线 :
18917114680
公司 :上海卷积通讯技术有限公司
邮箱 :sales@shjuanji.cn
网址 :www.shjuanji.com
地址 :上海市青浦区高光路215弄99号1号楼
【产品揭秘】诱骗天线
2025-02-28诱骗天线是一款全向天线,支持 L 波段的信号发射。具有良好的增益方向图,性能稳定。
在电子对抗领域中,有一种低调却实力不凡的存在 —— 诱骗天线。它无需复杂的有源器件,却能在关键时刻发挥关键作用。从原理上看,它利用巧妙的结构设计,实现信号的精准反射与散射 ,模拟真实目标。今天,我们将深入拆解它的内部构造,探寻其在的独特价值,一起揭开它神秘的面纱。

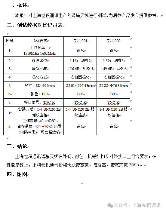
技术指标
工作频率:1559MHz~1602 MHz; 增益:≥1dBi; 驻波比:≤2.0;
极化形式:右旋圆极化;
方向图:全向;
阻抗:50Ω;
环境及温度要求:
工作温度:-40° ~+60°C;
储存温度:-45° ~+70°C;
三防,防雨淋(防中雨),公路运输;
尺寸:直径 76mm,高 88mm;
颜色:GY06;
接口型号:TNC-K;
安装方式:1/4-UNC20-2B 螺纹连接 。
实测指标





关于卷积
上海卷积通讯技术有限公司成立于 2016 年,核心团队具备30年以上的军民两用技术研发经验,曾获国防科技进步一等奖。公司自成立来一直坚持技术创新的发展战略,专注于先进智能天线系统、特种新能源、低空系统解决方案,目前已经服务客户超过200家,参与各种任务500余项。公司总部位于上海西虹桥北斗产业基地,在成都设有研发中心,在西安电子科技大学、山东大学设有联合创新中心,拥有两座微波暗室以及电子对抗外场实验室,院士专家工作站,建有研发测试中心和环境实验设施,拥有 30 余项知识产权,是多家行业协会会员单位。


联系方式:
电话 :18917114680
邮箱 :cmfeng@shjuanji.cn
传真 :021-69795072
邮编 :201702
地址 :上海市青浦区高光路215弄99号







